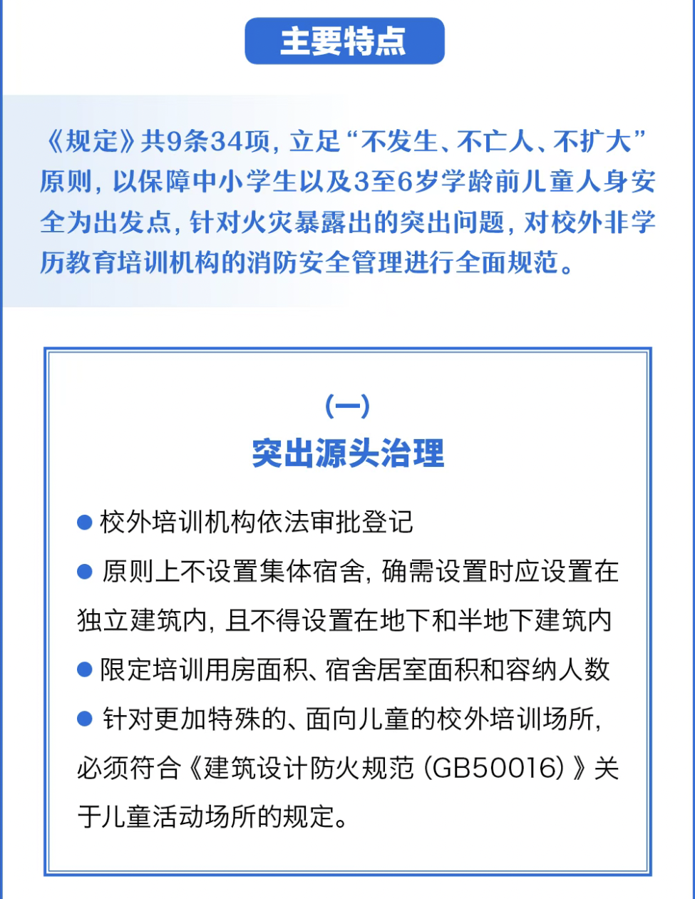
一圖讀懂|校外培訓機構消防安全管理九項規定
點擊量:發布時間:2022-06-17 10:03
一圖讀懂|校外培訓機構消防安全管理九項規定






教育部、應急管理部聯合印發《校外培訓機構消防安全管理九項規定》
教育部辦公廳應急管理部辦公廳關于印發《校外培訓機構消防安全管理九項規定》的通知
上一篇:北京:首都“火焰藍” 抗疫勇向前
一圖讀懂|校外培訓機構消防安全管理九項規定






教育部、應急管理部聯合印發《校外培訓機構消防安全管理九項規定》
教育部辦公廳應急管理部辦公廳關于印發《校外培訓機構消防安全管理九項規定》的通知